Hacettepe Üniversitesi eğitim ve öğretim faaliyetlerinin stratejik plan doğrultusunda belirlenen eğitim öğretime ilişkin amaç ve hedefleri ve eğitim öğretim politikası ile uyumlu olarak yürütme konusunda kararlıdır. Eğitim ve öğretim faaliyetlerini küresel eğilimler, gelişmeler, kanıta dayalı araştırmalar ve ulusal hedefleri dikkate alarak planlamakta, bütünleştirilmiş bir yönetim sistemi ile yürütmektedir. Eğitim ve öğretim süreçlerinde planlama, uygulama, izleme ve değerlendirme ile iyileştirme döngüsünün sistematik olarak uygulanıyor olmasını önemsemektedir.
Koordinatörlük web sayfası için tıklayınız.
Eğitim ve Öğretim Yönetimi
Hacettepe Üniversitesi Eğitim ve Öğretim Koordinatörlüğü
2023 yılında eğitim ve öğretim faaliyetlerinin sistematik bir süreç yönetimi ile yürütülebilmesi için Eğitim ve Öğretim Koordinatörlüğü, 03.08.2023 tarih ve 118 sayılı kararı ile kurulmuştur. Koordinatörlüğün kuruluşu ile birlikte yetki, görev ve sorumlulukları ile çalışma usul ve esaslarını düzenlemek üzere hazırlanan yönerge 25.01.2024 tarihli ve 17 sayılı senato kararı ile güncellenmiştir (Ek 1).
Eğitim ve Öğretim Faaliyetlerinin Koordinasyonu
Eğitim ve öğretim faaliyetleri; eğitim ve öğretim süreçlerinde ekosistem dinamiklerini değerlendirme, gelecek projeksiyonlarını hazırlama, eğitim ve öğretim ile ilgili kurumsal politikalar ve stratejik amaç/hedefleri doğrultusunda yürütme, iç ve dış değerlendirmeler kapsamında belirlenen iyileştirmelerin gerçekleştirilmesi için birimler arası iş birliğini teşvik etme suretiyle koordine edilmektedir (Şekil 1).

Şekil 1. Eğitim ve Öğretimin Koordinasyonu
Eğitim ve Öğretim Koordinatörlüğünün Organizasyon Yapısı
Eğitim ve Öğretim Koordinatörlüğü Rektörün başkanlığında, Rektörün görevlendireceği bir Rektör Yardımcısı (eğitim ve öğretimden sorumlu) (başkan yardımcısı), HÜKAK temsilcisi, Dış İlişkiler Koordinatörlüğü temsilcisi, önlisans, lisans ve lisansüstü program temsilcileri, Eğitim ve Öğretim Koordinatörü, Bologna Koordinatörü, Seçmeli Dersler Koordinatörü ve Öğrenci İşleri Daire Başkanından oluşur. Eğitim ve Öğretim koordinatörü, Koordinatörlükteki öğretim üyeleri arasından 3 yıl için Rektör tarafından atanır.
Koordinatörlük Üyeleri
| Prof. Dr. Sibel AKSU YILDIRIM |
Rektör Yardımcısı |
| Prof. Dr. Özlem ÜLGER |
Eğitim ve Öğretim Koordinatörü |
| Prof. Dr. Şefika Şule ERÇETİN |
Eğitim Fakültesi Dekanı |
| Prof. Dr. Müge YEMİŞCİ ÖZKAN |
Sağlık Bilimleri Enstitüsü Müdürü |
| Prof. Dr. Uğur ÖMÜRGÖNÜLŞEN |
Sosyal Bilimler Enstitüsü Müdürü |
| Prof. Dr. Benat KOÇKAR |
Fen Bilimleri Enstitüsü Müdürü |
| Prof. Dr. Sergül DUYGULU |
Bologna Koordinatörü |
| Prof. Dr. Derya DİKMEN |
Sağlık Hizmetleri Meslek Yüksekokulu Müdürü |
| Prof. Dr. Salih BARDAKÇI |
Kalite Komisyonu Temsilcisi |
| Prof. Dr. Hande GÜNEY DENİZ |
Fakülte Temsilcisi |
| Doç. Dr. Sedef ŞAHİN |
Seçmeli Dersler Koordinatörü |
| Dr. Öğr. Üyesi Recep ÖZBAY |
Yabancı Diller Yüksekokulu Müdürü |
| Dr. Öğr. Üyesi Volkan SÖNMEZ |
Fakülte Temsilcisi |
| Öğr. Gör. Dr. GÜL DENİZ DEMİREL AYDEMİR |
Dış İlişkiler Koordinatörü |
| Dr. Yasin TUNÇ |
Kalite Komisyonu Temsilcisi |
| Özkan AY |
Öğrenci İşleri Daire Başkanı |
| Öğr. Gör. Engin ÜSTÜNEL |
Seçmeli Dersler Koordinatörlüğü |
Eğitim ve Öğretim Koordinatörlüğü, eğitim ve öğretimden sorumlu akademik ve idari birimlerle iletişim halinde yapmış olduğu planları, faaliyetleri, izlem ve değerlendirme sonuçları ve iyileştirme önerilerini, Araştırma ve Geliştirme, Toplumsal Katkı Koordinatörlükleri ile iş birliği yaparak, Üniversite Koordinasyon Kuruluna sunar, Senato ve Yönetim Kurulu onayı ile yürütür (Şekil 2).

Şekil 2. Eğitim ve Öğretim Koordinatörlüğünün Organizasyon Yapısı
Koordinatörlük, Kurumsal politikalar, strateji ve hedeflerimizi belirlemek ve sürekli iyileşmeyi sağlamak için aşağıdaki geribildirimleri kullanmaktadır.
- Küresel eğilimler, gelişmeler, kanıta dayalı araştırmalar, sürdürülebilir kalkınma amaçları
- Ulusal hedefler, öncelikler
- Kurumsal misyon, vizyon ve amaçlar
- Öz değerlendirme
- Dış değerlendirme
- Paydaş görüşleri
- Yükseköğretimi etkileyen acil/ani durumlar
- Performans değerlendirmeleri
Faaliyetler ve iyileştirmeler;
- Organizasyonel yapılanma
a. Lisansüstü Eğitim Koordinasyon Komisyonu
b. Eğitim ve Öğretim Koordinatörlüğü (03.08.2023 tarih ve 118 sayılı kararı ile kurulmuştur (Ek 1.))
- Seçmeli dersler havuzunun iyileştirilmesi
Seçmeli Dersler Koordinatörlüğü bünyesinde ‘SEC’ kodu ile üniversitemiz tüm öğrencilerinin seçimine açılan;
a. Dersler; sürdürülebilirlik ve ders kazanımı-üniversite politika ve hedefleri ile ilişkileri, akademik birimlerin verdiği ders sayısı, ders sorumluları, AKTS, şube ve kontenjan sayıları bağlamında analiz edildi.
b. Aktif olmayan, Kurumsal politika, stratejik amaç ve hedefler ile uyumlu olmayan seçmeli dersler kapatıldı.
c. Seçmeli ders açılması için kılavuz oluşturuldu.
- Diploma Eki (DE) Uygulamalarının İyileştirilmesi
a. Diploma ekine ilişkin belirlenen değişikliklerin ve Öğrenci İşleri Daire Başkanlığı bilgi işlem altyapısı ile uyumu sağlandı.
b. 2023 yılında DE’leri güncel formatta verildi.
- Öğretim elemanlarının akademik gelişim mekanizmalarının güçlendirilmesi
a. Öğretim elemanlarının öğretim yetkinliğinin kazandırılması ve geliştirilmesi
b. Genel akademik yaşam becerilerinin desteklenmesi
c. Öğretim elemanlarının araştırma yetkinliğinin kazandırılması ve geliştirilmesi hedeflenmiştir. Bu kapsamda;
- Akademik Gelişim Koordinasyonu için komisyon oluşturuldu.
- Komisyon Akademik Gelişim Modeli geliştirmiş, çalışmalara başlanılmıştır (Şekil 3).

Şekil 3. Akademik Gelişim Modeli
- Meslekler arası öğrenme fırsatlarının ve seçeneklerinin artırılması
a. Meslekler arası eğitim, iki ya da daha fazla meslek grubundan öğrencinin iş birliği ve etkileşimini geliştirmek için birbirleriyle, birbirlerinden ve birbirleri hakkında öğrenme fırsatı sunan meslekler arası eğitimin, güçlendirilmesi, desteklenmesi gerekliliği belirlenmiştir.
b. Disiplinler ve Meslekler Arası Süreçleri Destekleme Çalıştayı yapılmıştır (08 Aralık 2023).
- Program ve ders bilgi paketlerindeki eksikliklerin giderilmesi
a. Program ve ders bilgi paketleri güncellemek üzere Bologna Koordinatörlüğü çalışmaları başlatıldı.
b. Bologna Koordinatörlüğü birim temsilcileri ile eğitim ve bilgilendirme toplantıları yapıldı.
c. Güncelleme çalışmaları tamamlandığında, akran kontrolleri için ekipler oluşturuldu ve değerlendirme yapıldı.
- Doktora sonrası araştırmacı olanaklarının oluşturulması/güçlendirilmesi
a. Post-doktora araştırmacı olanaklarına ilişkin süreçleri garanti altına almak üzere yönerge hazırlanmıştır. Senato onayı sonrası uygulanmaya başlanacaktır.
- Program, anabilim dalı ve ders açma ilke ve esaslarının güncellenmesi
a. Program, anabilim dalı ve ders açma/kapama süreçlerinde, şeffaf, izlenebilir, tutarlı ve isabetli kararlar almasını sağlayacak mekanizmaların oluşturulması planlamıştır.
b. Program, anabilim dalı ve ders açma/kapama süreçleri için kılavuzlar hazırlanmış ve ilgili birimlere iletilmiştir.
- Önceki öğrenmelerin tanınması
a. Önceki öğrenmelerin tanınması süreçleri için yurtiçi ve dışı örnekler incelenmiştir.
b. Önceki öğrenmelerin tanınması ve sertifikalandırılması için; kalite süreçlerine dahil olan/olmuş, şeffaf, uygun, ölçülebilen ve değerlendirilebilen, esnek öğrenme yolları sunan, tanınabilir, taşınabilir/transfer edilebilir, öğrenci merkezli, otantik(bağlamsal), bilgi ve rehberlik içeren nitelikte öğrenmeler belirlenmiştir.
c. Önceki öğrenmelerin tanınması süreçlerini garanti altına almak için yönerge hazırlanmıştır.
- Mikro yeterlilik programlarının geliştirilmesi
a. Mikro yeterlilik süreçleri için yurtiçi ve dışı örnekler incelenmiştir.
b. Sistematik biçimde geliştirilmiş ve kalite güvencesi sağlanmış kısa süreli bir öğretim programına dâhil olarak, derslere devam ederek, öğrenme yükümlülüklerini gerçekleştirerek, ölçme değerlendirme süreçlerini başarıyla tamamlayarak elde dilen yeterliliği sağlayacak programların düzenlenmesi hedeflenmiştir.
c. Mikro yeterlilik süreçlerini garanti altına almak için yönerge hazırlanmıştır.
- Ulusal ve uluslararası staj süreçlerinin iyileştirilmesi
a. Üniversitede yürütülen ulusal/uluslararası staj çalışmaları incelenmiştir.
b. Bu kapsamda mevcut staj yönergesinin güncellenmesi çalışmaları başlatılmıştır.
c. Kurumsal protokoller ile gerekli düzenlemelerin yapılması yönünde planlamalar yapılmıştır.
- Akademik Danışmanlık süreçlerinin iyileştirilmesi
a. Akademik danışmanlık süreçlerinin gözden geçirilmesi çalışmaları başlatılmıştır.
b. Akademik Danışmanlık yönergesinin, gereksinimler doğrultusunda güncellenmesine başlanılmıştır.
- Ders değerlendirme süreçlerinin iyileştirilmesi
a. Akademik takvim içinde örgün eğitim programları ve seçmeli ders koordinatörlüğü tarafından sağlanan derslere ilişkin ders değerlendirme süreçlerine yönelik anketler hazırlanmış ve uygulanmaya başlanmıştır.
b. Anket sonuçları analiz edilerek, raporlanacak ve ilgili birimlere geri bildirim verilecektir.
c. Geribildirimler doğrultusunda iyileştirmeler hayata geçirilecektir.
Eğitim ve Öğretim Raporlar
a.
Eğitim ve Öğretim İzleme Değerlendirme Raporu 2022
b.
Eğitim ve Öğretim İzleme Değerlendirme Raporu 2023 (Ek 3).
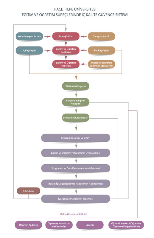
Eğitim ve Öğretim Yönetim ve Performans Değerlendirme Süreci

Şekil 4. Eğitim ve Öğretim Yönetimi
Eğitim ve Öğretim Performansı
Eğitim ve öğretim performans değerlendirmeleri aşağıda belirtildiği gibi izlenmektedir.
a. Eğitim ve öğretim izleme değerlendirme raporu 2022-
b. Eğitim ve öğretim izleme değerlendirme raporu 2023 (Ek 3)
c. Kalite Komisyonu "Performans Göstergeleri"
d. Eğitim ve öğretim izleme değerlendirme raporu 2023